Ultra Task use cases
Design a polling mechanism for change capture using the IDoc Listener Snap and update the main data table with the change. Because the documents are not received from the FeedMaster, the output view of the pipeline is closed.
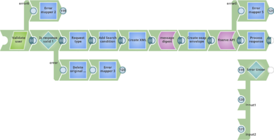
Real-time API for web-service
Design a real-time API for on-premises web services to be used in the cloud.
The pipeline below uses information in the incoming document to validate the user, parse the request, call an on-premises application server and return the response. For robust processing, error handling capability and an additional output view to return errors in case of failure have been added to the pipeline design.
Consumer Endpoint
A consumer endpoint can be defined by using the JMS Producer Snap to consume documents from the
data feed, by creating a pipeline with 1 input view. Because the FeedMaster functionality is based on
a request-response framework, for every request document sent to an Ultra Pipeline instance, the
FeedMaster must receive a response. This implies that at least one output view should be present. The
following pipeline reads data from an input document, parses and writes to the JMS queue, and a copy
of the response is returned to the caller.