Deployment Architecture for Ultra Pipeline Tasks
Ultra Pipeline Tasks require consideration and preparation of your network depending on the purpose of the Ultra Pipeline. The following deployment architectures cover the most common scenarios for setting up your environment to run Pipelines in Ultra mode.
One component present in most configurations is the FeedMaster, which brokers the queues between the execution nodes and Clients. The FeedMaster receives HTTP requests and turns them into documents and sends them to nodes for processing. The response from the node sends it to the FeedMaster, which in turn returns it as a response to incoming requests.
No FeedMaster
Headless Ultra Pipelines do not require a FeedMaster, so setting up this Snaplex is simpler than other configurations.
- Use this configuration if you already have a data source that provides a listener-type of interfaces, such as JMS or file poller.Note:
The following are the Listener Snaps that can be used in the headless Ultra pipelines:
-
Binary Snap Pack - File Poller
-
Amazon SNS Snap Pack - Subscribe Topic
-
Google PubSub Snap pack - Subscribe
-
Google Sheet Subscribe Snap Pack - Google Sheets Subscribe
-
Zuora Snap Pack - Zuora Subscribe
-
MQTT Snap Pack - MQTT Consumer
-
SAP Snap Pack:
-
Azure Service Bus Snap Pack - ASB Consumer
-
JMS Snap Pack - JMS Consumer
-
Kafka Snap Pack - Kafka Consumer
-
Amazon SQS Snap Pack - SQS Consumer
-
Salesforce Snap Pack - Salesforce Subscriber
-
- The Ultra pipeline functionality ensures that N number of listener Pipelines are always running. Since the source (or listener-type interface) is already a listener, you do not need to add a FeedMaster.
- This type of Ultra pipeline does not provide a REST API interface for the pipeline; this is just providing Always-On pipeline functionality.
- One of the features of Ultra is the capability to have instances of Pipelines that are Always On, it does not use the FeedMaster infrastructure at all.
- When you use a JMS listener in a standard pipeline execution, an individual instance of the pipeline just runs, waiting for input documents to arrive from the JMS queue. Each instance is individual.
- When you define the same type of Ultra Pipeline as a Task, you can ask for N instances to be instantiated across the Snaplex, which SnapLogic monitors and restarts automatically, ensuring that the full number of instances are continuously running.
One FeedMaster
This configuration allows customers to build a low latency REST interface for communicating with any type of endpoint. It provides low latency and reliability as compared to a Triggered Task, which is dependent on the control plane.
- A FeedMaster is installed in front of the JCC node (also known as the execution node) for any return-and-request Ultra Pipelines.
- Plain HTTP/S requests can be fed into a pipeline through a FeedMaster that is installed as part of a Snaplex. The HTTP request is turned into a document.
- This document is sent to the pipeline's unconnected input, which is turned into the HTTP response to the original request.
-
The FeedMaster uses the following ports:
- 8084: The FeedMaster's HTTPS port.
- 8089 - The FeedMaster's embedded ActiveMQ broker TLS (SSL) port.
Note: FeedMaster Ports: The machine hosting the FeedMaster must have those ports available on the local firewall.
Standard Configuration—Two FeedMasters and One Load Balancer
The following diagram provides an overview of the standard network architecture required for Ultra Pipeline, including the communication between the various components with a focus on the network ports.
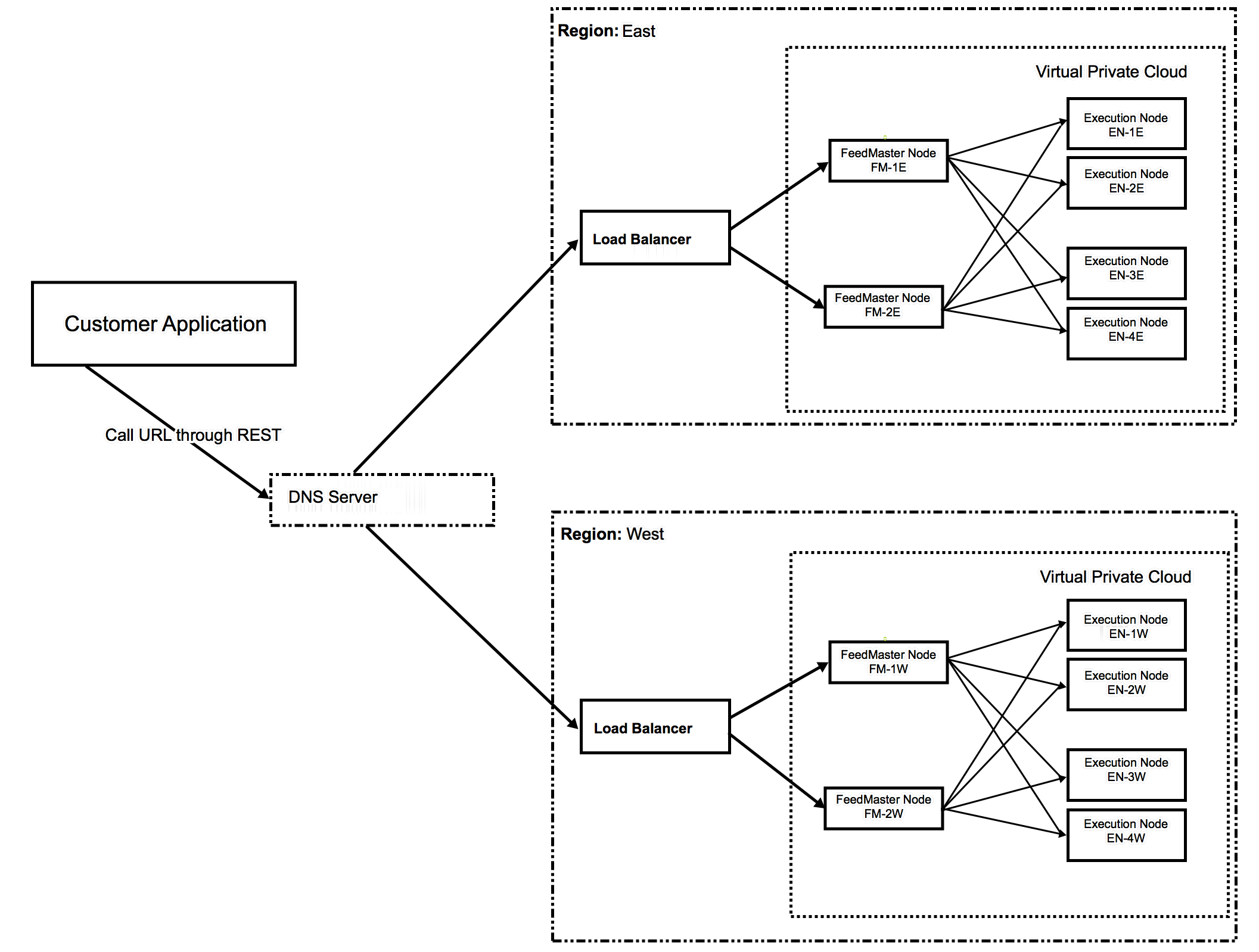
Disaster Recovery Configuration—Four FeedMasters and Two Load Balancers
The following diagram provides an overview of the Disaster Recovery architecture for Ultra Pipelines.
Configuration on DNS Server
- If you are deploying the Snaplex in an Active-Active configuration, set Route53 to support Active-Active pairs across the load balancers (East and West).
- If you are deploying the Snaplex in an Active-Standby configuration, set Route53 across the load balancers (East and West).
Deployment of tasks
- All Tasks deployed in the Eastern region should have the same unique pre/postfix; likewise, all Tasks deployed in the Western region should have the same unique pre/postfix.
- For example, the Task, <task_name>_TaskOrgNameEast, is deployed to UltraPlex East, where TaskOrgNameEast is a unique string that is present as the pre/postfix for all Tasks deployed on UltraPlex East.
- Similarly, the Task, <task name>_TaskOrgNameWest,that is deployed to UltraPlex West, where TaskOrgNameWest is a unique string that is present as the pre/postfix for all Tasks deployed on UltraPlex West.
- Both Tasks must have the same alias.
Configuration guidelines for a Load Balancer
- Load balancers require FeedMaster port information.
- Configure an alias on both Tasks. The alias name is used for the Task URL.
- Use the HealthZ URL (https://<HOSTNAME>:8084/healthz) to monitor communication between the load balancers and the FeedMasters. For details, see Deploying a FeedMaster Node.